Centrul de Diagnostic Medical SCANEXPERT fil Tighina 49/5 a fost fondat în anul 2019 de către o echipă de medici specialiști. Este amplasat în or. Chișinău, str. Tighina 49/5, în clădire separată cu 4 nivele. tel 022220404 și 078220404.
Centrul de Diagnostic Medical SCANEXPERT fil Testemițanu a fost fondat în anul 2023, este amplasat în or. Chișinău, str. Testemițanu 29/5, la primul etaj (parter) Panda Kids. tel 022101444 și 079220404.
Centrul de Diagnostic Medical SCANEXPERT și la Bălți! Ne aflăm pe str. Decebal 126/1, vizavi de Spitalul Municipal Bălți. Tel: 023184444 și 078230303.
SCANEXPERT este acreditat la nivel național.
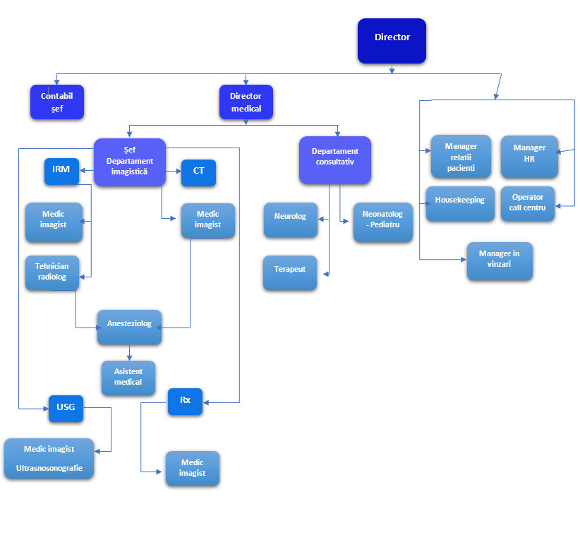
SCANEXPERT se mândrește cu o echipă de profesioniști compusă din medici imagiști cu experiență de peste 10 ani în CT, RMN, USG, ECG, medici consultanți cu renume, de profil chirurgical, terapeutic și pediatric și un management profesionist. O echipă cu o deosebită grijă și înțelegere față de pacienți, în care fiecare membru este pregătit pentru a oferi servicii de calitate la cel mai înalt standard.
Crivceanschii Stanislav – CEO, “Executive MBA certified” în economie, specialist cu experiență de peste 10 ani în Top managementul companiilor.




